Ganesh

๐Ÿ‘‹ Hey there!

I'm Alajingi Ganesh, a Computer Science undergraduate at IIIT Trichy.

A quick learner, passionate coder, and innovative thinker โ€” I enjoy building meaningful solutions that combine design and logic.

Proud member of GDSC and Carrom Club Coordinator, I'm always eager to learn, lead, and grow.

Ganesh's Skill World ๐ŸŒ

Python
C++, C, Java
HTML
CSS
JavaScript
Bootstrap
MySQL
SQL
MS Word
Excel
Windows
Linux
+ More
×

All Skills

Python
C++, C, Java
HTML
CSS
JavaScript
Bootstrap
MySQL
SQL
MS Word
Excel
Windows
Linux

My Projects

E-commerce Project
Calorie Estimation
(Final Year Project)
AI Resume Analyzer
Expense Tracker
โœ–

E-Commerce Website

๐Ÿงญ Objective

  • Develop a fully client-side responsive E-Commerce website.
  • Allow users to explore a wide range of products efficiently.
  • Enable smooth product Browse with an intuitive UI.
  • Implement a fast and accurate product search feature.
  • Provide detailed product information including name, price, and image.
  • Allow users to add and remove items from a shopping cart.
  • Use JavaScript and localStorage to persist cart data without backend.
  • Support checkout process on the same page without reloading.
  • Offer organized product categories like Men, Women, Kids, Gifts, Others.
  • Include visual enhancements like high-quality product images and descriptions.
  • Provide easy product filtering and quick navigation.
  • Ensure fully mobile-responsive and cross-browser compatible design.
  • Create glowing animated project cards for visual appeal.
  • Showcase frontend development skills without server-side logic.
  • Lay a scalable foundation for future backend integration and real-world deployment.

๐Ÿงฉ List of Modules Used

  • Frontend Development: HTML, CSS, and JavaScript used to build all pages and interfaces.
  • User Interface Design: Clean and responsive UI for Browse, searching, and viewing products.
  • Cart Management: JavaScript used to add, update, and remove items dynamically in the cart.
  • Product Display Pages: Each product has a dedicated HTML page with images and descriptions.
  • Category-wise Browse: Organized product categories like Men, Women, Kids, Gifts, Others.
  • Search Functionality: JavaScript-powered search to find products by name or category.
  • Data Handling: Static product data managed via product.json (no backend/database).
  • Image and Media Assets: All product and UI images stored locally in structured folders.
  • Navigation System: Navbar and footer components used for smooth page transitions.
  • Local Hosting & Testing: Can be opened in any browser or run using Live Server extensions (e.g., VS Code Live Server).

โœ… Functional Requirements

These define what the system should do:

  • Product Browse: Users must be able to browse through product categories such as Men, Women, Kids, Gifts, and Others.
  • Product Detail View: Clicking on a product redirects users to a dedicated product detail page.
  • Dynamic Shopping Cart: Users can add products to a shopping cart.
  • Search Functionality: A search bar is available for users to find products by name or keyword.
  • Navigation Between Pages: Users can navigate smoothly between Home, Categories, About, Contact, Cart, and Checkout pages.
  • Checkout View: Users can proceed to a static Checkout page to review cart items and total cost.
  • Responsive Design: The layout adjusts to different screen sizes and devices (desktop, tablet, mobile).

โœ… Non-Functional Requirements

These define how well the system performs:

  • Performance: The website should load quickly and respond to user interactions (like cart updates and search) within 1โ€“2 seconds.
  • Usability: The interface is clean, simple, and intuitive, allowing users to browse, search, and manage their cart with ease.
  • Portability: The system is fully browser-based and can run on any modern device with a web browser.
  • Security: No login or sensitive data is collected, minimizing security risks.
  • Maintainability: The codebase is organized into clearly structured folders (like categories/, components/, etc.).
  • Reliability: Since itโ€™s a static site with no backend, there are fewer points of failure.
  • Scalability (Limited): New product pages or categories can be easily added by duplicating templates and updating data in product.json (if used).

Limitations of the Project

  • No Backend Integration: The site is purely frontend-based with no support for real-time database or user login features.
  • No Payment Gateway: Checkout is static โ€” there is no integration with real-world payment systems like Razorpay or Stripe.
  • No Order History: Users cannot view previous orders or receive confirmation since thereโ€™s no server or database handling transactions.
  • Static Product Data: All product details are hardcoded or stored in static JSON. There's no dynamic product management or inventory system.
  • Limited Security: No user authentication or data encryption, as it doesnโ€™t handle any personal/user-sensitive information.
  • No Admin Panel: Thereโ€™s no backend dashboard to add or remove products dynamically. Everything must be edited manually.
  • Limited Scalability: While new products can be added manually, thereโ€™s no CMS or auto-generated product pages.
  • No Cart Persistence after Checkout: Cart is cleared on checkout but doesnโ€™t generate or store any invoice or summary.

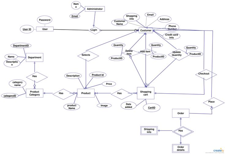
Page 5: UML Diagrams

Class Diagram Sequence Diagram

Page 6: Website Screenshots

E-Commerce Home Page E-Commerce Product Page
โœ–

Deep Learning Based Smart Dietary Analysis System

๐Ÿงญ Objective

  • Develop an automated AI-based food recognition and calorie estimation system.
  • Reduce manual calorie tracking and dietary monitoring efforts.
  • Use EfficientNet deep learning model for accurate food classification.
  • Support nutrition mapping and calorie prediction using food images.
  • Handle real-world food image variations like lighting and food overlap.
  • Provide real-time smart dietary analysis and monitoring.
  • Create an end-to-end automated pipeline for food recognition.
  • Support future healthcare and fitness monitoring applications.

๐Ÿงฉ Technologies & Modules Used

  • Frontend: Streamlit used for interactive web interface and dashboard.
  • Programming Language: Python used for backend processing and AI integration.
  • Deep Learning: EfficientNet CNN model used for food classification.
  • Machine Learning Framework: TensorFlow and Keras used for model training.
  • Image Processing: OpenCV used for preprocessing uploaded food images.
  • Dataset: Food-101 dataset with 101 classes and 101,000 images.
  • Nutrition Mapping: Calorie database used for food nutrition analysis.
  • Data Augmentation: Rotation, flipping, zooming, and cropping techniques used.
  • Model Evaluation: Accuracy curves, confusion matrix, precision-recall analysis.

โœ… Functional Requirements

  • Upload food images through Streamlit interface.
  • Perform food image preprocessing automatically.
  • Detect and classify food items using EfficientNet.
  • Estimate calorie values automatically.
  • Provide nutrition mapping and dietary analysis.
  • Generate real-time prediction results.
  • Handle multiple food items from a single image.
  • Display user-friendly food analysis dashboard.

โœ… Non-Functional Requirements

  • Fast and efficient real-time processing.
  • High classification accuracy using deep learning.
  • Responsive and simple user interface.
  • Scalable architecture for future deployment.
  • Reliable performance on real-world food images.

๐Ÿ“Š Experiments & Results

  • Model trained using Food-101 dataset.
  • Dataset contains 101 classes and 101,000 food images.
  • Training completed with stable convergence and validation performance.
  • Achieved 87.6% test accuracy using EfficientNet model.
  • Confusion matrix showed strong food classification capability.
  • Precision-recall analysis performed for weakest and strongest classes.
  • Proposed model outperformed traditional CNN and MobileNet approaches.

๐Ÿ“ˆ Architecture & Analysis

System Architecture EfficientNet Training Analysis

๐Ÿ–ผ๏ธ Project Screenshots

Food Upload Interface Calorie Estimation Result Diet Recommendation

โš ๏ธ Limitations

  • Complex mixed foods may reduce prediction accuracy.
  • Portion size estimation is challenging from single images.
  • Lighting and camera angles affect image quality.
  • Some regional food classes may not exist in dataset.
  • High computational power required for training.

๐Ÿš€ Future Scope

  • Real-time mobile deployment using lightweight AI models.
  • Personalized diet recommendations and fitness tracking.
  • Integration with healthcare monitoring systems.
  • Improved portion size estimation using depth analysis.
  • Deployment for real-world dietary and nutrition applications.
โœ–

AI Resume Analyzer

๐Ÿงญ Objective

  • Build an intelligent AI-based platform to analyze resumes.
  • Extract key skills, experience, and strengths from PDF resumes.
  • Provide ATS-friendly resume feedback.
  • Generate improved resume versions using AI.
  • Suggest personalized skill roadmaps.
  • Simulate mock interviews with scoring.
  • Help students prepare for real job interviews.
  • Provide chatbot assistant for career guidance.
  • Allow users to download analyzed results as PDF.
  • Store interview history for future review.

๐Ÿงฉ Features

  • PDF Resume Upload
  • AI Resume Analysis
  • Resume Rewrite (AI Improved)
  • Skill Roadmap Generator
  • Mock Interview System
  • Interview Scoring
  • History Tracking
  • PDF Export
  • AI Chatbot (Jarvis)
  • Glassmorphism UI

๐Ÿ›  Tools & Technologies

  • Frontend: HTML, CSS, JavaScript
  • Backend: FastAPI (Python)
  • AI: Groq LLM
  • PDF: pdfplumber
  • Auth: JWT
  • Deployment: Render
  • Version Control: Git & GitHub
  • Editor: VS Code

โœ… Functional Requirements

  • Upload resume in PDF format.
  • Extract resume content.
  • Send data to AI model.
  • Display analysis results.
  • Generate rewritten resume.
  • Conduct AI interview.
  • Calculate interview score.
  • Store results.
  • Allow PDF download.

โš™ Non-Functional Requirements

  • Fast response time.
  • Simple UI.
  • Mobile friendly.
  • Secure token-based auth.
  • High availability.
  • Scalable backend.
  • Readable modular code.

โš  Limitations

  • Depends on AI accuracy.
  • No live recruiter feedback.
  • Interview limited to text.
  • No video interview yet.
  • No real company database.

Ai chatbot & Architecture

Website Screenshots

โœ–

Expense Tracker - Page 1: Objective

  • To build a simple, user-friendly platform for managing personal income and expenses.
  • Allow users to record daily transactions and categorize them effectively.
  • Enable automatic calculation and display of balance, total income, and expenses.
  • Provide monthly financial summaries to support better budgeting.
  • Ensure each userโ€™s data is secure and isolated using session-based login.
  • Support features like editing, deleting, and filtering of transactions.
  • Design the system to be responsive and work on multiple devices.
  • Minimize backend complexity while ensuring accurate and consistent data management.
  • Enhance financial discipline by helping users track and visualize their spending habits.

Page 2: Features

  • Login System: Secure login with session tracking to protect user data.
  • Income Entry: Users can input income with date, amount, and source.
  • Expense Entry: Add expense details with category, amount, and purpose.
  • Transaction Management: Edit, delete, and update transaction records easily.
  • Dashboard View: Summarized view of balance, income, and expenses.
  • Monthly Report: View categorized monthly summaries of expenses and income.
  • Category Filtering: Quickly filter records by category like food, rent, travel, etc.
  • Password Change: Update password using form with validation.
  • Responsive Layout: Accessible and usable on mobile, tablet, and desktop.
  • User Feedback: Error messages and success alerts provided after actions.

Page 3: Tools Used

  • HTML5: Used to create the basic structure and layout of web pages.
  • CSS3: Styling for UI design, form controls, dashboard layout, and responsiveness.
  • JavaScript: Dynamic behavior for forms, validation, and interactivity.
  • PHP: Server-side logic for handling user login, data insertion, updates, etc.
  • MySQL: Database for storing users, income, expense records.
  • XAMPP: Local web server used for development and testing.
  • Sessions: PHP sessions used to store login info and restrict access.
  • VS Code: Main editor used for writing and managing code.
  • File Structure: Organized directories for PHP files, assets, and modules.

Page 4: Functional Requirements

  • User Login: Secure login with validation and session-based access control.
  • Transaction Input: Add income and expense records with relevant details.
  • Transaction Update: Edit or delete previous records from the dashboard.
  • Dashboard View: Visual summary of income, expense, and balance in real time.
  • Category-Based Filtering: Sort records by categories (like Food, Travel, Rent).
  • Monthly Reports: View expense/income records based on month or date range.
  • Password Management: Allow users to change password securely.
  • Logout: Proper logout mechanism to end sessions and secure data.
  • Error Handling: Show user-friendly error messages on invalid input.
  • Navigation: Smooth transitions between login, dashboard, entry forms, and reports.

Page 5: UML Diagrams

Class Diagram Sequence Diagram

Page 6: Website Screenshots

E-Commerce Home Page E-Commerce Product Page

๐ŸŽ“ My Education

Click on any card to explore details!

๐Ÿงฎ School (SSC)

Sri Vijaya Bharathi High School

Completed in 2020 | CGPA: 9.8/10

๐Ÿ“ Intermediate (MPC)

Sri Chaitanya Junior Kalasala

Completed in 2022 | Marks: 939/1000

๐Ÿ’ป B.Tech โ€“ Computer Science

Indian Institute Of Information Technology Tiruchirappalli

2022 โ€“ 2026 | Current CGPA: 7.0

Preview

Certificates of Alajingi Ganesh

Web Development Internship Certification
Java (Besant Technology) Certification
Cloud Computing (NPTEL)
Data Analytics with Python (NPTEL)
Participation ICAT Exam
CodSoft Offer Letter
× Certificate

๐Ÿ“ฌ Contact Me

Iโ€™m a passionate learner, open to opportunities and collaboration.
Letโ€™s connect and build something exciting together!

๐Ÿ“ง

Email

ganeshalajingi123@gmail.com

๐Ÿ“

Location

Hyderabad, India

๐Ÿ“ž

Phone

+91 73307 67553

Please Verify Ganesh

Wrong Password!